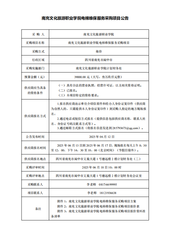
南充文化旅游职业学院电梯维保服务采购项目公告
日期:2025-06-12 发布人:计划财务处 浏览量:1


附件1:南充文化旅游职业学院电梯维保服务采购项目方案(1).pdf.

附件2:南充文化旅游职业学院电梯维保服务采购项目报价表(1).pdf.

附件3:南充文化旅游职业学院电梯维保服务采购项目报价资料准备清单(1).pdf.pdf
【收藏本页】


附件1:南充文化旅游职业学院电梯维保服务采购项目方案(1).pdf.

附件2:南充文化旅游职业学院电梯维保服务采购项目报价表(1).pdf.

附件3:南充文化旅游职业学院电梯维保服务采购项目报价资料准备清单(1).pdf.pdf