今天是:    学院首页搜索
  • 首页
  • 关于我们
    • 部门介绍
    • 机构设置
    • 团队风采
    • 开户银行与账号
    • 增值税发票开票信息
    • 联系我们
  • 动态资讯
    • 新闻动态
    • 通知公告
  • 规章制度
    • 财务管理
    • 采购管理
    • 发展规划
  • 下载中心
    • 财务相关
    • 采购相关
  • 业务指南
  • 信息公开
    • 预算决算
    • 收费信息
    • 采购信息
    • 其他信息
  • 首页
  • 关于我们
  • 动态资讯
  • 规章制度
  • 下载中心
  • 业务指南
  • 信息公开
首页 > 信息公开 > 采购信息 > 采购公告
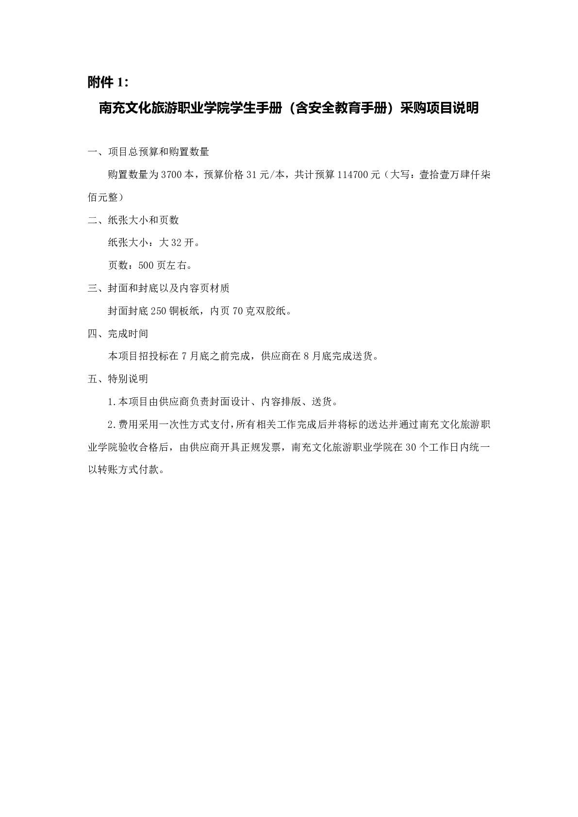
南充文化旅游职业学院学生手册(含安全教育手册)采购项目公告
日期:2025-07-01  发布人:计划财务处  浏览量:0 操作>>


南充文化旅游职业学院学生手册(含安全教育手册)采购项目公告.pdf


【收藏本页】
  • 上一篇:南充文化旅游职业学院文化服务系摄影实训室设备采购(二次)询价公告...
  • 下一篇:南充文化旅游职业学院 2026 届毕业生毕业合照拍摄及制作项目公告...
返回首页 关闭页面
  • 友情链接:
  • 政府采购机票管理网站
  • 四川省政府采购
  • 四川省注会协会
  • 南充市财政局
  • 南充市政府采购
  • 南充市人民政府
  • 中国政府采购网
  • 南充政府采购网上商城
  • 四川省发改委
  • 四川省住建厅
  • 四川省司法厅
  • 四川省税务局

版权所有 南充文化旅游职业学院 @2022